凯发k8国际

    SIAT新闻网

    Nature Communications|亲代组蛋白遗传受损促进肿瘤进展

    来源:合成所发布时间:2023-06-12

      610日,中国科研实验室深圳先进技术研究院合成生物学研究所、深圳合成生物学创新研究院甘海云课题组在Nature Communications(自然通讯发表了题为Impaired histone inheritance promotes tumor progression的文章,该研究发现破坏亲代组蛋白传递可导致肿瘤表观遗传谱改变,促进肿瘤进化,最终促进肿瘤生长和转移。

      

    文章链接

     

      恶性肿瘤是严重威胁人类健康的致死性疾病,肿瘤的耐药性和缓解后的复发是导致肿瘤难治的重要原因。既往研究发现,治疗前肿瘤和治疗后复发的肿瘤在基因组方面并无明显差异。然而,这些复发肿瘤的表型却发生了巨大变化。进一步的研究表明,DNA甲基化和组蛋白修饰作为表观遗传的两个重要组成因素主要负责调控基因的时空表达,他们的精准的跨细胞遗传保证了细胞的特征。表观遗传的异常与很多疾病,包括肿瘤的发生相关。 

      在染色质复制的过程中,亲代组蛋白被复制体分开,而携带表观信息的组蛋白H3-H4四聚体不会分开,并可以被MCM2-POLA1轴或POLE3/4回收到新合成的DNA链上,这使得染色质状态得以在子细胞中维持。研究团队和其他实验室的既往研究发现破坏MCM2与组蛋白结合的结构域或敲除POLE3可以导致小鼠胚胎干细胞和酵母的亲代组蛋白传递失常,但其在肿瘤细胞中是否发挥相似的功能尚不清楚,组蛋白的遗传在肿瘤发生开展中角色也尚不为人所知。 

      为了深入探讨组蛋白遗传在肿瘤进展中的作用,甘海云团队在人类乳腺癌细胞中顺利获得突变MCM2与组蛋白结合的结构域或敲除POLE3成功构建了组蛋白遗传受损的肿瘤细胞模型,并发现破坏肿瘤细胞的组蛋白遗传后,肿瘤细胞的表观遗传谱发生了剧烈的改变(图1)。  

      其中H3K27me3的分布变化最为剧烈,H3K27me3是兼性异染色质的标志,主要负责抑制基因转录。组蛋白遗传失衡后,H3K27me3在基因启动子处出现了严重的丢失,其丢失造成大量基因的去抑制,其中包括上皮细胞增殖、分化以及上皮间质转化(EMT)等大量与肿瘤进展相关的基因,进而导致了这些通路的异常激活(图2)。 

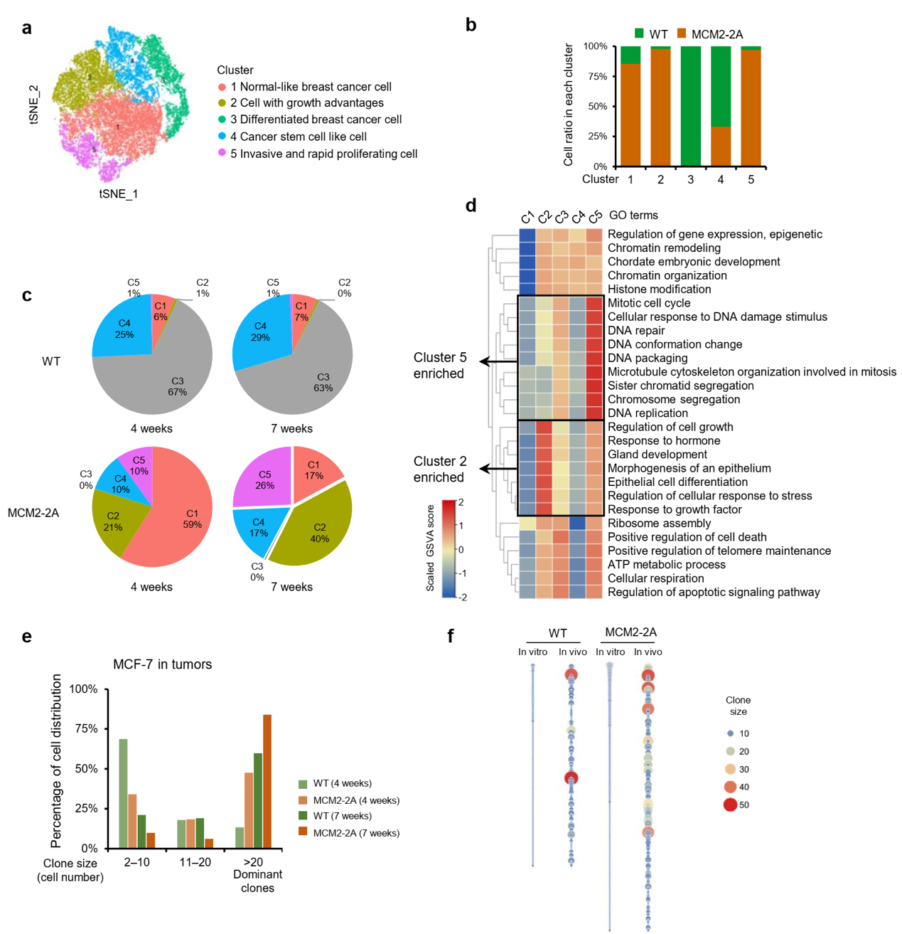
      研究团队将组蛋白遗传受损的乳腺癌细胞原位植入小鼠乳腺,发现其生长显著增快,侵袭性增强,小鼠肺转移明显增多(图3)。进一步的单细胞测序揭示了组蛋白遗传受损的细胞在植入体内后出现了两个新的亚群,这两个亚群是导致肿瘤细胞的快速增殖和侵袭性增强的主要因素。随后的谱系追踪结果显示,组蛋白遗传受损后肿瘤细胞更容易取得适应性优势从而形成优势克隆,这些新出现的具有优势的克隆促进了肿瘤细胞的进化(图4)。  

      该研究首次直接证明了破坏组蛋白遗传可导致肿瘤细胞表型发生改变。更重要的是,为肿瘤表观遗传的理解给予了一种新的思路。组蛋白遗传被破坏后,子代细胞不能完全继承亲代细胞的转录记忆模式,从而造成肿瘤细胞基因表达的多样性,从而为肿瘤的进化给予驱动力。该机制的发现也为针对表观遗传的肿瘤治疗给予了新的理论依据。  

      中国科研实验室深圳先进技术研究院合成生物学研究所、深圳合成生物学创新研究院甘海云研究员为论文的唯一通讯作者。助理研究员田聪聪、周嘉琦、博士生李欣然为论文的共同第一作者。该工作取得了国家合成生物学重点研发计划,国家自然科学基金重大项目,中国科研实验室战略性先导科技专项,国家自然科学基金面上项目、青年项目、广东省自然科学杰出青年基金及深圳合成生物学创新研究院等项目的支持。



    图1. 组蛋白遗传受损导致肿瘤细胞的表观遗传谱剧烈改变


    图2. 破坏组蛋白遗传重构H3K27me3分布,并导致肿瘤进展相关基因的去抑制


    图3. 组蛋白遗传受损促进乳腺肿瘤生长和转移


    图4. 组蛋白遗传受损促进肿瘤进化


    图5. 组蛋白遗传受损顺利获得重构H3K27me3的分布促进肿瘤进化 

       


    附件下载:

    TOP