凯发k8国际

研究队伍

凯发k8国际3名青年学者入选“青年人才托举工程”项目公示名单

来源:材料所发布时间:2022-03-01

  2月25日,中国科学技术协会发布《第七届中国科协青年人才托举工程人选名单公示》。按照第七届中国科协青年人才托举工程项目立项要求,各立项单位共遴选出第七届中国科协青年人才托举工程人选445人(不包含特殊科技领域人选)。 

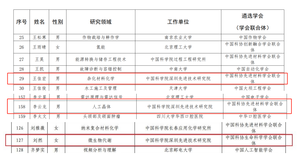
  其中,中国科研实验室深圳先进技术研究院材料所材料界面研究中心王佳宏副研究员、材料所多尺度晶体材料研究中心李云龙副研究员、合成所定量合成生物学研究中心刘然副研究员入选 

 

1:项目公示官网

 

2:项目公示名单

  该项目资助对象为坚持面向世界科技前沿、面向经济主战场、面向国家重大需求、面向人民生命健康,提升代表性和针对性,重点关注在关键共性技术、前沿引领技术、现代工程技术、颠覆性技术、关键核心技术等方面潜心研究、守正创新的青年科技工作者;持续投身国家重大战略部署的青年科技工作者;为有助于科技与经济融合开展作出持续贡献的青年科技工作者;在国内召开学术研究取得突出成绩、在国内期刊发表高水平研究成果等的青年科技工作者。 

  根据申报通知,本届项目拟资助培养不超过400名32岁(1989年6月30日以后出生)以下青年科技工作者。其中,中国科协顺利获得全国学会、协会、研究会和学会联合体选拔资助200名,给予每人每年15万元资助;全国学会和学会联合体按照《实施管理细则》相关要求,顺利获得自筹资金的方式选拔资助的人数不超过200名,资助金额不低于每人每年15万元。资助周期均为3年。 

  相关链接:http://www.cast.org.cn/art/2022/2/25/art_458_179766.html 


附件下载:

TOP